登录 注册

  • 用户中心
  • 退出
  • 首页
  • 政策资讯
    权威资讯
    证监会发布
    证券交易所发布
    期货交易所发布
    协会发布
    市场资讯
    政策解读
    法律法规
    法律
    行政法规及司法解释
    部门规章及规范性文件
    投服中心业务规则
    工作交流
  • 投保动态
    持股行权
    行权动态
    个案行权
    典型案例
    维权诉讼
    投服中心维权
    维权路径与机构
    纠纷调解
    调解动态
    调解组织
    调解案例
  • 学习中心
    投资者课堂
    股票
    基金
    期货
    债券
    衍生品
    投教专栏
    投教纳入国民教育体系
    合作专栏
    投教作品
    培训视频
    投教刊物
    出版物
    研究报告
  • 热点活动
    3.15 投保主题教育活动
    5.15 全国投资者保护宣传日
    2025年金融教育宣传周
    世界投资者周
    股东来了
    其他专题
  • 投资者面对面
    路演信息
    投资者调查
    在线调查
    调查报告
    投教作品评选
    走进上市公司
    走进蓝筹
    走进专精特新
    走进地方特色
  • 机构信息
    机构名录
    诚信信息
    投资者教育基地
  • 关于我们
  • 首页
  • 政策资讯
    • 返回
    • 政策资讯首页
    • 权威资讯
      • 返回
      • 权威资讯首页
      • 证监会发布
      • 证券交易所发布
      • 期货交易所发布
      • 协会发布
    • 市场资讯
    • 政策解读
    • 法律法规
      • 返回
      • 法律法规首页
      • 法律
      • 行政法规及司法解释
      • 部门规章及规范性文件
      • 投服中心业务规则
    • 工作交流
  • 投保动态
    • 返回
    • 投保动态首页
    • 持股行权
      • 返回
      • 持股行权首页
      • 行权动态
      • 个案行权
      • 典型案例
    • 维权诉讼
      • 返回
      • 维权诉讼首页
      • 投服中心维权
        • 返回
        • 投服中心维权首页
        • 工作动态
        • 代表人诉讼
      • 维权路径与机构
    • 纠纷调解
      • 返回
      • 纠纷调解首页
      • 调解动态
      • 调解组织
      • 调解案例
  • 学习中心
    • 返回
    • 学习中心首页
    • 投资者课堂
      • 返回
      • 投资者课堂首页
      • 股票
        • 返回
        • 股票首页
        • 基础知识
        • 风险提示
        • 权益保护
        • 其他
      • 基金
        • 返回
        • 基金首页
        • 基础知识
        • 风险提示
        • 权益保护
        • 其他
      • 期货
        • 返回
        • 期货首页
        • 基础知识
        • 风险提示
        • 权益保护
        • 其他
      • 债券
        • 返回
        • 债券首页
        • 基础知识
        • 风险提示
        • 权益保护
        • 其他
      • 衍生品
        • 返回
        • 衍生品首页
        • 基础知识
        • 风险提示
        • 权益保护
        • 其他
    • 投教专栏
      • 返回
      • 投教专栏首页
      • 投教纳入国民教育体系
        • 返回
        • 投教纳入国民教育体系首页
        • 小学
        • 初中
        • 高中(中职)
        • 本科(高职)
        • 研究生
        • 讲师信息
      • 合作专栏
        • 返回
        • 合作专栏首页
        • 上证报
        • 上期所
    • 投教作品
    • 培训视频
    • 投教刊物
      • 返回
      • 投教刊物首页
      • 出版物
        • 返回
        • 出版物首页
        • 投资者
        • 系列丛书
      • 研究报告
        • 返回
        • 研究报告首页
        • 投服研究
  • 热点活动
    • 返回
    • 热点活动首页
    • 3.15 投保主题教育活动
    • 5.15 全国投资者保护宣传日
    • 2025年金融教育宣传周
    • 世界投资者周
    • 股东来了
    • 其他专题
  • 投资者面对面
    • 返回
    • 投资者面对面首页
    • 路演信息
      • 返回
      • 路演信息首页
      • 路演大厅
      • 路演公告
    • 投资者调查
      • 返回
      • 投资者调查首页
      • 在线调查
      • 调查报告
    • 投教作品评选
    • 走进上市公司
      • 返回
      • 走进上市公司首页
      • 走进蓝筹
        • 返回
        • 走进蓝筹首页
        • 2024
        • 2023
      • 走进专精特新
      • 走进地方特色
        • 返回
        • 走进地方特色首页
        • 2024
        • 2023
  • 机构信息
    • 返回
    • 机构信息首页
    • 机构名录
      • 返回
      • 机构名录首页
      • 证券公司
      • 公募基金管理公司
      • 期货公司
      • 证券投资咨询公司
      • 证券资信评级公司
      • 资产评估机构
      • 会计师事务所
      • 其他证券市场参与机构
      • 基金托管人
      • 基金销售机构
    • 诚信信息
      • 返回
      • 诚信信息首页
      • 上市公司违规信息
      • 挂牌公司违规信息
      • 中介机构违规信息
    • 投资者教育基地
      • 返回
      • 投资者教育基地首页
      • 投教基地简介
      • 投教基地动态
  • 关于我们
  • 用户中心
首页 > 学习中心 > 投资者课堂 > 期货 > 基础知识

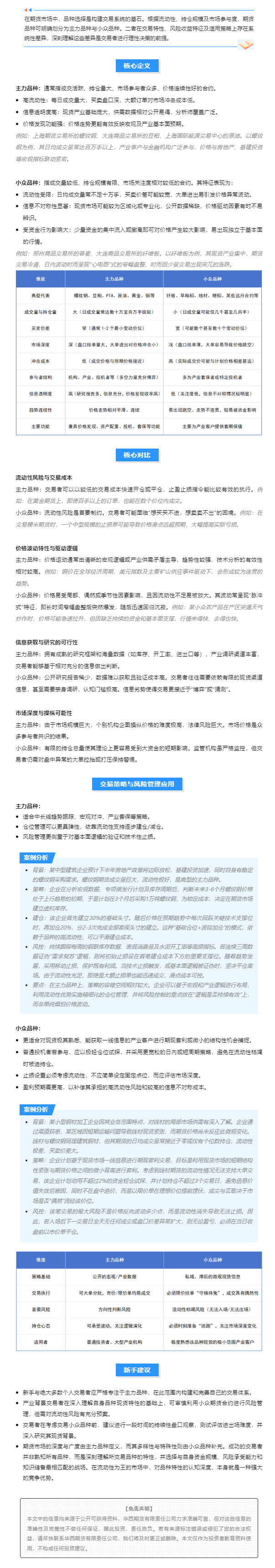
小众与主力品种:策略选择差异及风险管理指南

时间: 2026-01-16   来源: 四川证监局
字号:大  中  小

点赞
收藏
分享
微信扫一扫,分享好友

最近更新

[证监会发布] 吴清主席会见英国金融行为监管局主席欧达礼
2026-02-03
[工作交流] “守住钱袋子 过好幸福年”北京辖区2026系列防非投教活动——银华基金走进商圈活动
2026-02-02
[工作交流] “守住钱袋子 过好幸福年”北京辖区2026系列防非投教活动——长城证券北京分公司深耕社区筑牢金融安全防线
2026-02-02
[工作交流] 2025“投保午间一小时”活动圆满收官
2026-02-02
[工作交流] 2026“投保午间一小时”系列活动 ——解读退市新规,筑牢投资防线(东兴证券专场)
2026-02-02
[协会发布] 中国证券业协会召开新一届信息科技专业委员会全体会议
2026-01-30
政策资讯
权威资讯
市场资讯
政策解读
法律法规
工作交流
投保动态
持股行权
维权诉讼
纠纷调解
学习中心
投资者课堂
投教专栏
投教作品
培训视频
投教刊物
热点活动
3.15 投保主题教育活动
5.15 全国投资者保护宣传日
世界投资者周
股东来了
其他专题
投资者面对面
路演信息
投资者调查
投教作品评选
走进上市公司
机构信息
机构名录
诚信信息
投资者教育基地
关于我们
沪ICP备 15011044号-3 | 沪公网安备3101150201337 |

中国证券监督管理委员会 版权所有

|

本网站支持IPv6访问

相关链接 | 意见反馈 | 法律声明
  • 中国投资者网
    微信公众号

  • 中国投资者网
    微信订阅号

  • 扫一扫进入
    中国投资者网

相关链接 | 意见反馈 | 法律声明
  • 中国投资者网
    微信公众号

  • 中国投资者网
    微信订阅号

  • 扫一扫进入
    中国投资者网

沪ICP备 15011044号-3 | 沪公网安备3101150201337

中国证券监督管理委员会 版权所有

本网站支持IPv6访问